| 일 | 월 | 화 | 수 | 목 | 금 | 토 |
|---|---|---|---|---|---|---|
| 1 | 2 | |||||
| 3 | 4 | 5 | 6 | 7 | 8 | 9 |
| 10 | 11 | 12 | 13 | 14 | 15 | 16 |
| 17 | 18 | 19 | 20 | 21 | 22 | 23 |
| 24 | 25 | 26 | 27 | 28 | 29 | 30 |
| 31 |
- 방송용스피커
- 인켈새한음향
- 매장스피커
- 야외스피커
- 버스킹스피커
- 전시장앰프
- 방송용앰프
- 벽부형스피커
- GNS
- 강의용무선마이크
- 카페앰프
- VICBOSS
- 방수스피커
- 카날스스피커
- 충전식앰프
- 혼스피커
- 이동식앰프
- 보컬마이크
- 행사용앰프
- 강당스피커
- 새한음향
- 강의용앰프
- 전시장스피커
- 방수혼스피커
- 삼미스피커
- 강의용스피커
- 카페스피커
- 실링스피커
- 안전교육앰프
- 버스킹앰프
- 매장앰프
- 아파트스피커
- Today
- Total
새한음향 세운상가 음향기기 saehansound.co.kr
IRM-10N, 소비코(SOVICO) 리모트 마이크, Combi-S500,Combi-S800 전용 마이크/RJ-45 콘넥터 연결 사용, IRM10N 본문
IRM-10N, 소비코(SOVICO) 리모트 마이크, Combi-S500,Combi-S800 전용 마이크/RJ-45 콘넥터 연결 사용, IRM10N
세운상가 새한음향, 02-2267-9259 2022. 9. 14. 19:49
IRM-10N
소비코(SOVICO) 유선 리모트 마이크 IRM10N
소비코(SOVICO) 콤비네이션 앰프 전용 마이크
적용모델 : Combi-S500, Combi-S800
앰프 뒷면 연결단자 RJ-45 단자 전용입니다.

https://www.saehansound.net/type6/item/showitem.php?item_no=4708&cate_no=454&car=454
새한음향 세운상가 음향기기
세운상가 새한음향, 앰프, 스피커, 유선마이크, 무선마이크, 충전식엠프, 강의용엠프, 화재비상방송, 버스킹엠프, 메가폰,기가폰등 도소매
www.saehansound.net:443
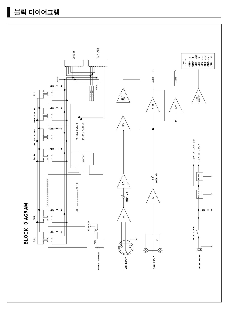
* 제품의 특징 및 사양 ( IRM10N )
* 제품의 특징
- COMBINATION SYSTEM 전용
- 리모트 CHIME 구동
- MIC 입력,AUX 입력 기능
- 출력레벨 표시 LED
- 2그룹, 총10개의 스피커 회선 콘트롤 기능
* 제품의 사양
- 출력레벨: 1.2V±200mV
- 입력레벨: MIC:-60 dB/600Ω / AUX:-20dB/10KΩ
- 주파수 특성(±3dB): MIC:100Hz~15KHz / AUX:20Hz~20KHz
- T.H.D: MIC:0.5% 이하 / AUX:0.2% 이하
- S/N: MIC:50dB AUX:80dB
- 스피커 제어 회선수: 10회선
- 사용전압: DC 24V
- 외형규격: 45(W)x72(H)x180(D)mm
- 중량: 1.2Kg(마이크 제외)
- 제조국 : 대한민국
- 제조사 : 소비코프로페셔널 ( SOVICO )
- 서비스 : 1600-7870
- 제품 구입 및 문의 : 02-2267-9259 / 세운상가 새한음향









https://www.saehansound.net/type6/item/showitem.php?item_no=4708&cate_no=454&car=454
새한음향 세운상가 음향기기
세운상가 새한음향, 앰프, 스피커, 유선마이크, 무선마이크, 충전식엠프, 강의용엠프, 화재비상방송, 버스킹엠프, 메가폰,기가폰등 도소매
www.saehansound.net:443
#리모트마이크 #IRM10N #COMBIS800 #COMBIS500


